
De organisatie
Hoe ziet onze organisatie eruit?
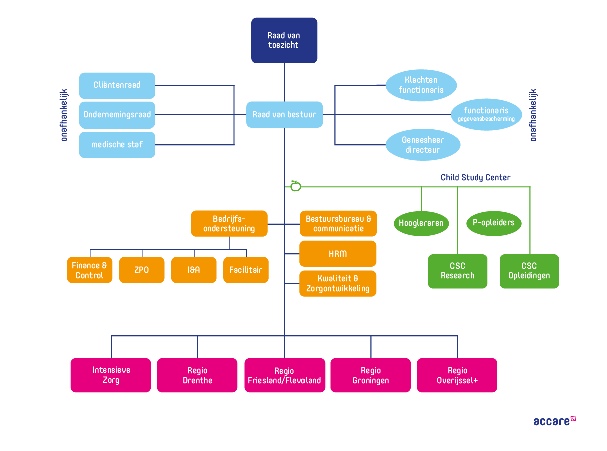
Accare is een academische en ambitieuze organisatie voor jeugd-ggz met 25 locaties in Noord-, Midden- en Oost-Nederland. Op deze pagina lees je hoe Accare georganiseerd is.
Raad van Bestuur
De Raad van Bestuur is verantwoordelijk voor het behalen van onze (maatschappelijke) doelen. De leden van de Raad van Bestuur zijn:
Marco Bottelier

Margriet Wiedemeyer

Raad van toezicht
Accare heeft ook een Raad van Toezicht. De Raad van Bestuur legt rechtstreeks verantwoording af aan de Raad van Toezicht. De Raad van Toezicht beoordeelt bijvoorbeeld de plannen van de Raad van Bestuur. De leden van de Raad van Toezicht worden benoemd voor een termijn van vier jaar, met de mogelijkheid van een tweede termijn van vier jaar.
De leden van de Raad van Toezicht zijn:
- Coba Anninga (voorzitter)
- Sandra Brouwer
- Rachel van den Hoogen
- René Oudejans
- Wouter Postma
- Enno van der Werff
Documenten
De organisatie
-
Het ontstaan van Accare
Accare biedt jaarlijks aan ruim 10.000 kinderen en jeugdigen een breed pakket aan specialistische jeugdhulp. We kunnen ons nauwelijks meer voorstellen dat er...
Meer informatie over Het ontstaan van Accare